欢迎访问医药资讯网!
设为首页 | 加入收藏 咨询热线:18518009765
当前位置: 首页 >> 今日要闻
福建医保局:6月1日起 这些械企禁入市场
发布时间:2020-06-03     来源:医药网
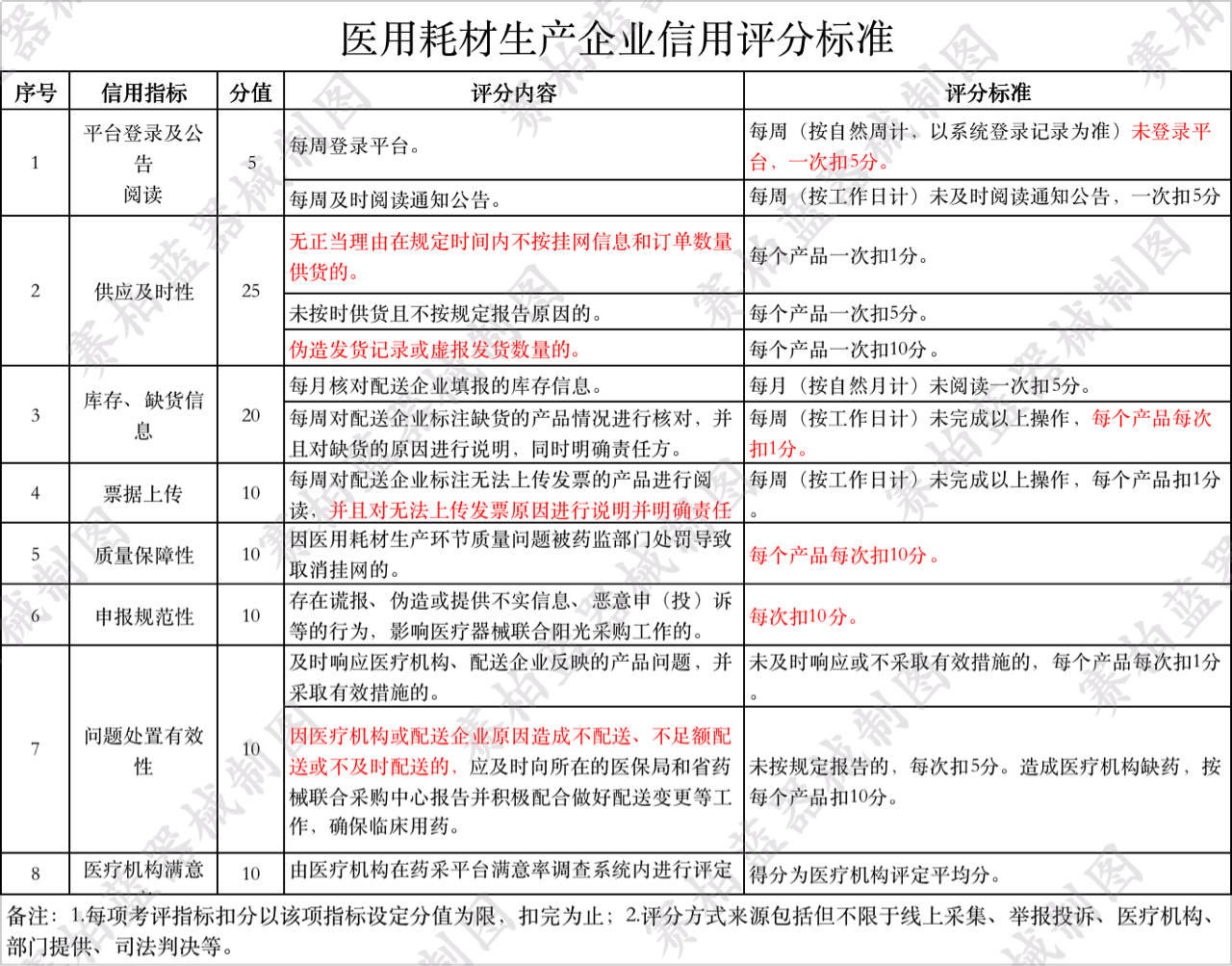
  医药网6月3日讯 日前,福建省医保局发布《福建省医疗保障领域信用管理暂行办法》,其中对医疗器械(医用耗材)集中采购的生产、经营、配送企业的信用作出动态评价、扣分管理,实行激励和惩戒措施。
 
  医疗保障部门对机构类信用主体进行动态评价、扣分管理。机构类信用主体以一个自然年度为一个信用周期,基准分统一为100分,周期内扣分累加计算,一个周期后恢复为基准分。
 
  在一个扣分周期内根据扣分情况,确定信用等级,扣分越多信用越低,依次为A、B、C、D、E级,分别代表信用好、一般、较差、差和严重失信。没有扣分的表示信用好为A级;扣分10(含)以内表示信用一般为B级;
 
  扣分10至30(含)的表示信用较差为C级;扣分30至50(不含)的表示信用很差为D级;扣分超过50分的表示严重失信为E级。
 
  信用主体信用评价结果在监管系统平台自动生成,同时推送至相关信用主体。
 
  禁入市场,取消挂网
 
  医用耗材生产企业和配送企业要求大有不同:
 
  对医用耗材生产药企来说,扣分10-30分,就将相关品种列入重点监控,最严两年内取消挂网,市场禁入。
 
  A:没有扣分,实行线上监管;
 
  B:扣分10(含)以内,予以约谈,责令限期整改;
 
  C:扣分10至30(含),予以约谈,责令限期整改,企业和涉及的品种列入重点监控;
 
  D:扣分30至50(不含),予以约谈,企业涉及的产品暂停挂网6个月,并予以媒体公开通报;
 
  E:扣分超过50分,企业所有的品种取消挂网,2年内不接受挂网申请,媒体公开通报。涉及临床必需的独家品种除外。
 
  而医用耗材配送企业的监管也十分严格,涉及延期付款、取消配送资格等等。
 
  A:没有扣分,实行线上监管;
 
  B:扣分10(含)以内,予以约谈,责令限期整改;
 
  C:扣分10至30(含),予以约谈,责令限期整改,企业和涉及的品种列入重点监控,并延期1个月付款;
 
  D:扣分30至50(不含),责令限期整改,企业和涉及的品种列入重点监控,并延期2个月付款;
 
  E级:扣分超过50分,取消2年配送资格,2年内不接受挂网申请。
 
  该《办法》将于6月1日起实行,可以看到,扣分越低,信用越低,2年取消挂网意味着,几乎失去了该地区的市场。
 
  生产企业这些扣分最严重
 
  哪些问题会被扣分?哪些问题扣分最严重?
 
  生产企业不得无正当理由在规定时间内,不按挂网信息和订单数量供货的,伪造发货记录或虚报发货数量的都将被扣分。
 
  因医用耗材生产环节质量问题,被药监部门处罚导致取消挂网的,将扣10分;存在谎报、伪造或提供不实信息、恶意申(投)诉等的行为,影响医疗器械联合阳光采购工作的,将扣10分。
 
  生产企业
 
  流通企业严格上传票据
 
  对于流通企业,发货及时性、票据上传及时性、医用耗材配送储运环境质量都是重点。
 
  对于事前订单,2个工作日未做发货操作(含缺货登记),若不能发货,需填写缺货并标注缺货的产品情况及明确责任方。
 
  规范上传第一票和第二票;上传的第二票与系统中的品种、数量、单价要相符。通过率=当月一次通过的药品货款金额/当月药品货款金额。